Programming (Scripts)
Click here to see this page in full context
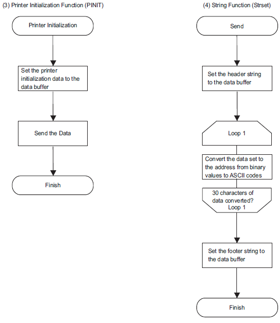
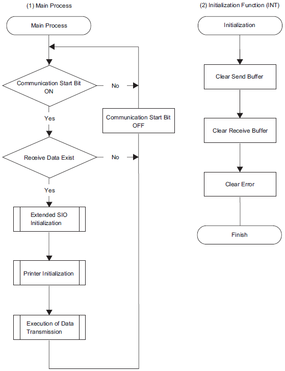
22.5.3.1 Flow Chart