You can edit logic programs during online monitoring (Online Editing). You can edit the following.
![]()
Online Editing edits logic programs in the display unit on a computer, so edited content is not reflected in the project files in the computer. After online editing, the following dialog box appears when the online monitor is closed. If you want to updated the project file with the edited contents in the PC, click [Yes (Y)]. Otherwise, click [No (N)].
With Online Editing, you cannot create a new variable. Allocate existing variables when adding instructions.
After editing, an error check is performed in the logic program. If any errors are found, the transfer will not occur.
Editing Procedures
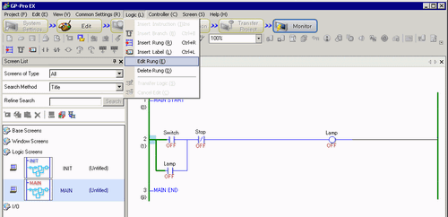
In Online Editing, you can edit only a single rung at a time. Click [Edit Rung (E)] in the [Logic (L)] menu to edit the selected rung. Click [OK (O)] to transfer the edited logic program to the display unit.
Click [Cancel] to cancel editing and go back to the online monitor.

![]()
Each time an online editing is performed, 1 is added to the system variable (#L_EditCount) showing the number of edits.
For details on system variables, refer to Appendix 7 Logic System Variables.
If a password has been set for online editing, the [Release Protection] dialog box is displayed before starting editing.
To set the password, refer to 30.14.4 Enhancing Security.