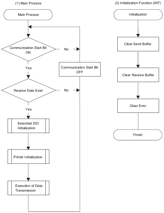
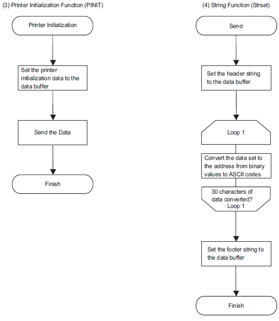
22.5.3.1 Flow Chart